养老网首页
|
网站地图
登录
|
注册
|
设为首页
|
联系我们
热词:
政策解读
照护保险
爱心护理工程
居家养老
公建民营
十二五规划
政策法规
养老研究
国际交流
十三五规划
养老视点
中华孝道
养老金融
养老示范工程
老年大学
社会保障
爱心护理工程
养老访谈
军休干休
养老地产
养老类型
养老产业
养老产品
养老机构
智慧养老
养老培训
健康管理
互动养老
快乐生活
养老视角
生命哲理
老年说法
下载专区
康旅健康 | 雲頤园・椿萱蕙——政企协同破局养...
2026年4月23日上午,官渡区政协党组书记、主席赵智宏带队,区政协、民政、卫健局及各街道相关负责人一行,走进云南省健康产业发展集团有限公司(以下简称健康产业集团)旗下雲頤园・椿萱蕙康养中心考察交流,...
第二届银发经济+养老金融高质量发展论坛在沪成功...
4月11日,第二届银发经济+养老金融高质量发展论坛在国家会展中心(上海)举行。
第二届银发经济+养老金融高质量发展论坛在沪成功...
4月11日,第二届银发经济+养老金融高质量发展论坛在国家会展中心(上海)举行。
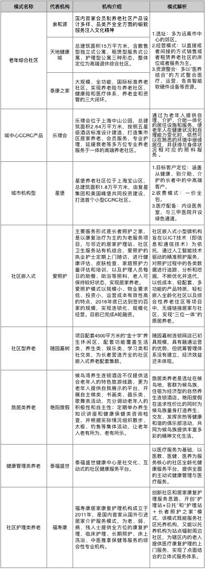
中国养老服务设施体系建设
养老服务体系
智能化养老
解读:明确发展社会办...
北京九成重点人群将拥...
养老产业政策那么多,...
重庆:渝中区老旧电梯...
浙江:温江老年大学开...
湖南:石门楚江108...
持续高温酷暑:老年人...
养老产业政策那么多,...
北京打造3种社区养老...
市场空间、主要玩家及...
多地发布养老金具体调...
图表:怎样让你的老年...
陕西:老龄人口每年增...
夏季过饮必伤心
四川:仪陇县启动老年...
[首页]
[上一页]
[4847]
[4848]
[4849]
[4850]
[4851]
[4852]
[4853]
[4854]
[4855]
[下一页]
[尾页]
养老
动态
养老保险如何转?
浙江养老服务补贴制度有新变化!明年1月1日...
选择入住养老机构您需知道的那些事
沪全面推进居家环境适老化改造哪些人可以申请...
乡村过“向往的生活”,全面推广“第六险”,...
友好社区示范,走好构建老年友好社会第一步
解读基本养老金调整热点问题
民政部养老服务司负责同志就举办全国养老护理...
重庆:福利来了!渝北老年助餐服务将覆盖城区...
今年北京城六区将增加建设2000张养老家庭...
个人储蓄性养老金值得买吗?听说政策有支持、...
黑龙江:养老保险跨省转移咋办理?进城务工如...
山东:菏泽居家和社区养老服务改革试点工作做...
养老
文库
更多>>
Arraybodys
每日养老资讯20221129
每日养老资讯20221128
每日养老资讯20221125
每日养老资讯20221124
每日养老资讯20221123
每日养老资讯20221122
每日养老资讯20221121
每日养老资讯20221118
每日养老资讯20221117
每日养老资讯20221116
每日养老资讯20221115
每日养老资讯20221114
每日养老资讯20221111
链接交换请加微信:ZMYL123
养老服务部际联席会议成员单位
关于我们
|
联系我们
|
招贤纳士
|
网站声明
中国养老网是全国养老服务业领先的资讯发布传播平台 创建中国养老智库
Copyright © 2014 中国养老网 All Rights Reserved
京ICP备11035259号
网站设计著作权已注册 侵权必究
扫一扫,关注养老网
返回顶部
010-68316106
咨询请加微信